封面新闻客户端5月7日报道,2023年7月30日,济南遥墙国际机场曾发生一起飞机偏出跑道事件,记者了解到,此次偏出跑道的飞机是山东航空SC8856南昌—济南的航班,民航华东地区管理局调查后认为,此架航班在济南机场19号跑道着陆过程中偏出跑道,导致跑道边灯和飞机受损,构成一起机组责任原因运输航空严重征候。

5月7日,一名知情人士告诉记者,此次事件发生前,民航华东局曾向济南机场下达整改通知书,要求济南机场在2023年7月20日之前启动整改工作,防止不安全事件发生,整改通知书显示,民航华东局认为济南机场跑道摩擦系数低于维护值,跑道接地地带的中线标志被胶泥覆盖。

山航客机偏出跑道调查报告:

构成一起机组责任原因运输航空严重征候

记者获取到的一份由中国民航华东局航空安全委员会出具的民用航空器事件调查报告显示,2023年7月30日,山东航空股份有限公司B737-800/B-1273号机执行SC8856南昌—济南航班,在济南机场19号跑道着陆过程中偏出跑道,导致跑道边灯和飞机受损,机上人员安全。

中国民用航空华东地区管理局航空安全委员会出具的民用航空器事件调查报告。


调查报告显示,事发当晚济南机场大雨。当日20时28分,塔台在无线电通信中通报:“SC8856,接地端RVR1500米,跑道中段到南段是大雨。”副驾驶答复:“收到,SC8856。”机长说:“继续。”

当日20时29分,飞机在距跑道入口端约500米、跑道中线左侧约9米处接地,接地后机组持续向右蹬满舵,未能制止飞机向左偏移。2秒后左侧主轮在距离跑道入口端约600米处偏出跑道,随后在距离跑道入口端约645米处偏出道肩进入土面区。其间,在无线电高度13英尺(1英尺=0.3048米)时,副驾驶提醒“注意方向”。

事件导致4个跑道边灯损坏。自这架飞机偏出跑道压坏边灯至跑道关闭约31分钟,这期间有5架飞机落地,9架飞机起飞,未造成其他航空器损伤等后果。跑道关闭期间空中复飞1架,备降8架,地面等待8架。

济南机场7•30飞机偏出跑道现场图(图源网络)


据安全委员会调查分析认为,在五边修正海压高度768英尺时,塔台依据最新发布的特殊天气报告、前机报告等信息通报机组“跑道中段到南段是大雨”,机组仍继续进近,违反了该公司《运行手册》第12.6不利条件运行3.5.6“在着陆机场存在大雨(含)以上降水条件时,禁止进近、着陆”的规定。

同时,机组怀疑飞机偏出跑道后,未及时向ATC通报相关信息,在滑行过程中多次打电话找领导沟通,存在侥幸心理,在飞机到机位后下客期间下机检查,发现起落架存在杂草后仍犹豫再三,然后才报告塔台,机长违反了公司《运行手册》5.8飞行组成员的岗位要求及职责替代“1.1飞行关键阶段执勤要求”以及“18.2机长报告制度”的规定。

整个机组对SOP(标准操作程序)执行不到位,违反公司大雨禁止落地规定未终止进近;着陆过程中,机长偏差识别和修正能力弱,动作粗猛,在低高度跟丢HUD(平视显示器)指引,违反HUD使用限制规定未及时复飞,构成一起机组责任原因运输航空严重征候。

中国民用航空华东地区管理局航空安全委员会出具的山东航空股份有限公司SC8856航班波音B737-800/B-1273济南遥墙国际机场2023年7月30日运输航空严重征候。


机场跑道摩擦系数低于维护值

事件发生前曾要求整改

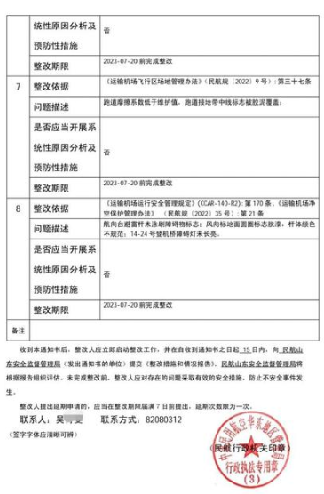
实际上,在此次山航客机偏出跑道事件发生前,济南机场因在飞行区不停航施工中存在安全风险,曾被民航华东局限期整改,而整改的限制日期则是在当年7月20日之前。

民航华东地区管理局下达的整改山东字[2023]182号整改通知书。


记者获取到的一份由民航华东局下达的华东局整改山东字[2023]182号整改通知书显示,从2023年6月13日到6月14日,华东局对济南机场进行了检查调查认为,跑道摩擦系数低于维护值,跑道接地带的中线标志被胶泥覆盖,同时飞行区C、D、F、G快滑反向禁止进入的标志老化不清晰,强制性标志牌颜色有偏差问题,道肩施工区域钢板覆盖处有缝隙造成石子外露,有安全风险。

民航领域的知情人士告诉记者,据《运输机场安全运行管理规定》(CCAR一140一R1)第236条规定,在跑道端之外300米以内、跑道中心线两侧75米以内的区域进行的任何施工作业,在航空器起飞、着陆前半小时,施工单位应当完成清理施工现场的工作,包括填平、夯实沟坑,将施工人员、机具、车辆全部撤离施工区域。

“跑道的摩擦力,对飞机接地减速时非常重要,如果摩擦力不足,可能导致飞机落地时失去控制,引发偏出或冲出跑道事故的发生。”知情人士称,其实机场跑道中心线是保证飞机在跑道上行驶时,能够保持在正确的位置的重要标志线,可以引导飞机进行安全起降,而在这次调查报告中,济南机场跑道接地带区域有边角破损现象,存在松散物,跑道局部嵌缝料失效,修补更换不及时等违反民航法规的诸多问题,也被要求限期整改。


注:本文部分文字与图片资源来自于网络,转载此文是出于传递更多信息之目的,若有来源标注错误或侵犯了您的合法权益,请立即后台留言通知我们,情况属实,我们会第一时间予以删除,并同时向您表示歉意